These are RF projects from about 15 years ago! They initiated me into some of the things that I would see again and again in my career many years later!
Designs and simulations using CADs such as Advanced Design System (ADS), Microwave Office and others.
2007: Design of LNA for applications at 1.9 GHz (DECT), 2.4 GHz (IEEE 802.11.b, Bluetooth) and 5-6 GHz (IEEE 802.11.a, HiPerLAN/2)
Team work: alone.
CAD: Agilent Advanced Design System (ADS).
Keywords: Integrated matching, Schematic Design, Design Verification, Linear and Non-linear analysis.

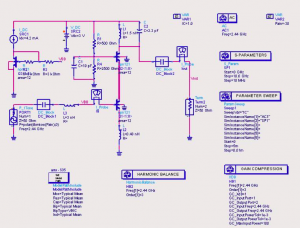
2007: Design of Gilbert Cell Double balanced MIXER for Bluetooth applications (2.4 GHz ISM Band)
Team work: alone.
CAD: Agilent Advanced Design System (ADS).
Keywords: Schematic Design, Simulations, Design Verification, Linearity analysis.


2006: Design and EM Verification of a Directional Coupler at 10 GHz
Team work: alone.
CAD: Microwave Office.
Keywords: Microstrip branch-line coupler, Schematic Design, Layout Design, EM Verification.
2006: Design and Simulation of Linear OTA with adaptive biasing
Team work: 3 people.
CADs: Tanner Tools (T-Spice, L-Edit DRC, L-Edit LVS)
Keywords: MOS dimensioning, Circuit Simulation, Layout Design
